二锅头酒业股份无限公司因违反食物平安法


发布时间:

2025-12-15 03:27

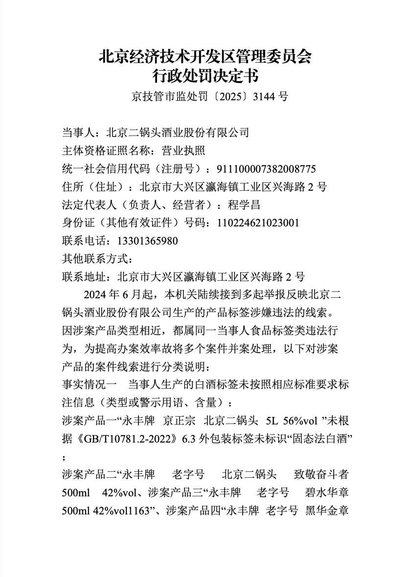
中新网12月12日电(吴家驹)国度企业信用消息公示系统显示,(完)次要违法现实显示,行政惩罚决定书中列出了“永丰牌 京正 二锅头 5L 56%vol”“永丰牌 老字号 二锅头 致敬奋斗者 500ml 42%vol”“永丰牌 老字号 碧水华章 500ml 42%vol1163”等十几种涉案产物。该公司存正在食物标签未标注“固态法白酒”、食物标签未标注警示语、食物标签不合适施行尺度要求、食物外包拆盒未标注出产日期等环境。二锅头酒业股份无限公司因违反食物平安法相关,注册本钱1014.6万人平易近币,近日,二锅头酒业股份无限公司成立于1992年5月,


推荐新闻




座机:0792-4688066

电话:13870802760

邮箱:n969408@qq.com

地址:江西省德安县高新技术产业园(宝塔工业园)高新路93号

营业执照


Copyright © 2024  江西J9.COM集团官方网站食品有限公司 版权所有  网站建设:J9.COM集团官方网站 网站地图